Skip to content
Gevorg CPA
CPA EXAM COACHING
Courses
Core 1
Core 2
Assurance
Tax
PM
Finance
CFE
PERT
Cases & mcq
Core 1
Core 2
Assurance
Tax
PM
CFE
Study Notes
Simple Study Notes: Bundle
Assurance
FR
Tax
MA
FIN
SG
CFE
Trigger Library
Study Apps
CPA Speed-Type
Reviews
Careers
Marker Application
YOUTUBE
Contact
About Us
Search for:
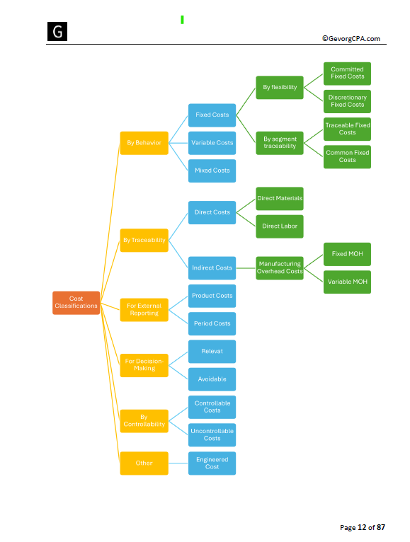
CPA MA Study Note Gevorg Cost Class Sample 1
CPA MA Study Note Gevorg Cost Class Sample 1
Post navigation
CPA MA Study Note Gevorg Cost Class Sample 1
error:
Content is protected