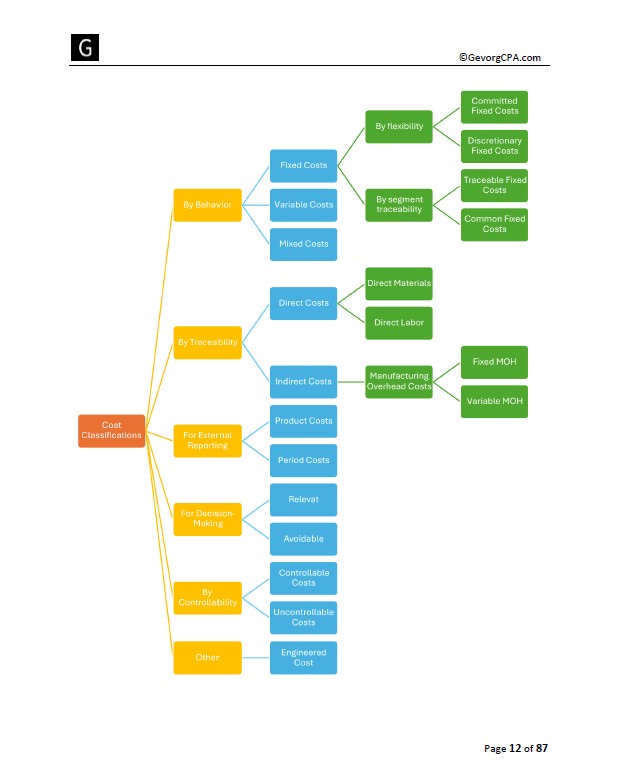
This image shows a CPA management accounting cost classifications diagram from GevorgCPA.com visually mapping all major cost categories including costs by behavior such as committed fixed, discretionary fixed, variable, and mixed costs, costs by traceability such as direct materials, direct labor, fixed and variable manufacturing overhead, costs for external reporting such as product and period costs, costs for decision making such as relevant and avoidable costs, costs by controllability, and engineered costs, relevant to CPA PEP Core and CFE exams.
